河南初众建设有限公司
河南初众建设有限公司
  • 网站首页
  • 公司简介
  • 资质荣誉
  • 项目展示
  • 动态资讯
  • 招贤纳士
  • 联系我们
所在位置 >
  1. 首页
  2. 动态资讯

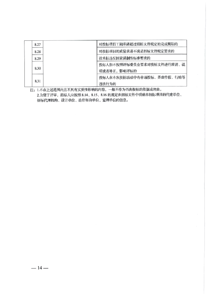
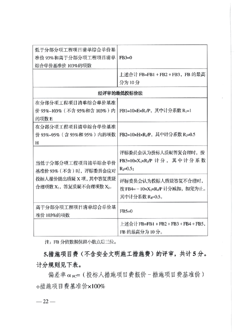
河南省住房和城乡建设厅关于印发《河南省建设工程工程量清单招标评标办法》的通知 豫建行规【2023】3号

上一篇:许建发〔2023〕75号 许昌市住房和城乡建设局 关于核准2023年度第一批建设工程企业资质延续名单的公告
下一篇:注册建造师执业工程规模标准(二)
相关推荐
  • 项目展示
    项目展示
  • 项目展示
    项目展示
  • 项目展示
    项目展示
  • 项目展示
    项目展示
  • 项目展示
    项目展示
  • 项目展示
    项目展示
  • 项目展示
    项目展示
  • 项目展示
    项目展示

联系我们

  • 河南初众建设有限公司
  • 电话:0374-2791577
  • 网址:www.hnczjs.com
  • 地址:许昌市芙蓉大道芙蓉商务中心1号楼2108室
  • 扫码手机查看
    河南初众建设有限公司 豫ICP备17043993号 

    豫公网安备 41100202001001号

     技术支持
    首页
    项目
    咨询
    拨号
    导航